Unijny system ekozarządzania i audytu (EMAS) zakłada dobrowolny udział organizacji zaangażowanych w poprawę stanu środowiska.
Organizacja chcąca uzyskać rejestrację w krajowym systemie ekozarządzania i audytu powinna:
- przeprowadzić przegląd środowiskowy;
- stworzyć efektywny system zarządzania środowiskowego;
- przeprowadzić wewnętrzny audyt;
- przygotować deklarację środowiskową;
- poddać się weryfikacji;
- złożyć wniosek o rejestrację do Generalnego Dyrektora Ochrony Środowiska.
W ramach EMAS, Komisja Europejska opracowuje sektorowe dokumenty referencyjne, zawierające wytyczne właściwe dla różnych sektorów gospodarki, w tym dla branży produkcji samochodów – uznanej za sektor priorytetowy.
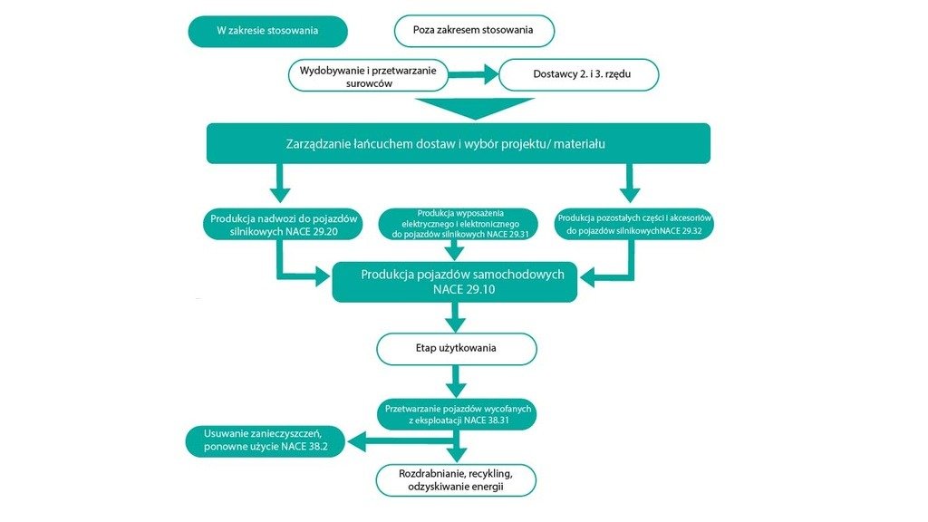
Rodzaje działalności objęte decyzją Komisji (UE) 2019/62
Decyzja Komisji (UE) 2019/62 dotyczy efektywności środowiskowej sektora produkcji samochodów oraz wybranych aspektów związanych z sektorem przetwarzania pojazdów wycofanych z eksploatacji. Bezpośrednimi adresatami tej decyzji są przedsiębiorstwa należące do sektora produkcji pojazdów, zgodnie z kodami NACE, czyli:
- produkcja pojazdów samochodowych;
- produkcja nadwozi pojazdów silnikowych;
- produkcja części oraz akcesoriów pojazdów samochodowych;
- demontaż zużytych wyrobów.
W odniesieniu do obsługi pojazdów wycofanych z eksploatacji można uwzględnić dwie dodatkowe działalności:
- odzysk surowców z materiałów segregowanych;
- sprzedaż hurtową odpadów i złomu.

Sektorowy dokument referencyjny ma pomóc zmniejszyć oddziaływanie na środowisko organizacjom zarejestrowanym w EMAS, chcącym poprawić swoją efektywność środowiskową, a także organizacjom chcącym poznać najlepsze praktyki zarządzania środowiskowego, ponieważ zawiera pomysły i praktyczne wytyczne w tym zakresie. Nawet jeśli przedsiębiorca nie chce aktualnie przystąpić do systemu ekozarządzania i audytu, to poniższe wskazówki mogą być dla niego kopalnią pomysłów na zmniejszenie oddziaływania swojej działalności na środowisko naturalne.
Metody wdrożenia systemu zarządzania środowiskowego
Zaawansowany system zarządzania środowiskowego (może być wdrożony zgodnie z normą ISO 14001-2015, a najlepiej zgodnie z wymaganiami EMAS) należy stosować na wszystkich etapach produkcji w przedsiębiorstwie. Umożliwi to ciągły monitoring i doskonalenie systemu zarządzania środowiskowego. Zakres i charakter systemu ekozarządzania mogą się różnić, w zależności od skali oraz złożoności organizacji, jej procesów, a także konkretnego wpływu jej działalności na środowisko.
Wskazówki ekozarządzania sektorem pojazdów wycofanych z eksploatacji
Uprawnione zakłady przetwarzające pojazdy wycofane z eksploatacji mogą wdrożyć sieć zbierania komponentów oraz materiałów w celu zwiększenia poziomu ponownego użycia, recyklingu i odzysku, osiągalnych z perspektywy ekonomicznej przez współpracę z podmiotami branżowymi, zarządzanie zwrotem produktów, konsolidację z innymi strumieniami odpadów, zapewnienie wsparcia technicznego oraz podnoszenie świadomości. Największe potencjalne korzyści dla środowiska daje zbieranie zaawansowanych technologicznie materiałów i komponentów o ograniczonym czasie użytkowania (nowoczesne akumulatory samochodowe), a także komponentów, których demontaż jest mniej opłacalny (z tworzyw sztucznych i szkła). Obowiązkowe usuwanie zanieczyszczeń z pojazdów najlepiej przeprowadzić specjalistycznym sprzętem, co zapobiegnie zanieczyszczeniu gleby i wody, a usunięty materiał przekazać do ponownego użycia lub recyklingu.
Efektywne systemy usuwania zanieczyszczeń z pojazdów wycofanych z eksploatacji można osiągnąć stosując sprzęt umożliwiający:
- bezpieczne nawiercenie zbiorników paliwa i jego hydrauliczne usunięcie;
- odprowadzenie czy zebranie cieczy;
- usunięcie reaktora katalitycznego;
- usunięcie i bezpieczne przechowywanie gazów z układów klimatyzacji;
- detonację poduszek powietrznych;
- usunięcie napinaczy pasów bezpieczeństwa.
Autor: Fundacja Razem dla Środowiska
